조직 시스템 (Organizational System)
* 회사마다 조직원이 틀리며, 직종마다 인원의 분포가 다르다.

VFX 분야를 예를 들면...
외주가 많은 팀 -> PM, PD 인원이 상대적으로 많다.
드라마 위주의 팀 -> COMP팀 인원이 가장 많다.
아트웍 위주의 팀 -> 컨셉아트 & 매트 페인터 인원이 많다.
즉, 동일한 분야도 회사가 추구하는 성향에 따라 인원 분포와 배치는 다양해진다.
좋은 조직 시스템의 특징
프로젝트 관리자와 책임과 권한이 명확하다.
여러 사람이 투입되지만 각각 책임과 권한이 달라 업무의 효율이 높아진다.
개개인 권한이 명확하면 담당자가 정확한 계획이 가능해진다.

시스템의 요인
| 관리 요소 | 거버넌트 프레임 워크 (규칙,절차, 관계...) |
조직 구조 유형 |
시스템 정의
단독으로 달성할 수 없는 결과를 산출할 수 있는 다양한 구성 요소의 집합체
프로젝트나 조직 특정 기능들을 구성하는 식별 가능 요소들.
다양한 구성 요소들의 상호작용으로 조직 문화와 역량이 만들어진다.
시스템 특성
| 역동성 | 최적화 | 인간의 비선형적 응답. |
시스템을 구축하면 작업이 효율적이고 잘 관리된다.
하지만, 시스템을 구축하는 기반은 인간이다. 결국 인간 리스크가 생긴다.
인간은 업무와 상관없이 감정과 컨디션에 따라 업무 능력의 차이가 심하다.
시스템이 있다는 것은, 예측이 가능하다는 특징을 갖는다.
==
조직 거버넌스 프레임 워크 (Organizational Governance Framework)
거버넌스 정의
조직원의 행동을 결정하고, 행동에 영향을 주는 조직적 합의 사항.
눈엔 보이지 않지만, 직원들의 심리에 많은 영향을 준다.
*나쁜 거버넌스 문화중에, 자연스럽게 야근을 추구하는 문화, 눈치 보는 문화도 포함이라 생각한다.
거버넌스 개념
| 다차원적 | 사람,역할, 구조 및 정책 | 데이터와 피드백 제시 |

프로젝트 조직 구성 유형
1) 기능 조직
일반적인 회사의 기능별로 분류된 회사를 말한다.
(영업부 / 생산부 / 감사부/ 마케팅부...) 기능별로 독립된 팀을 운영한다.
전문 기능이 상의하게 다르기 때문에, 프로젝트 관리 개념보단 각각 부서장들이 모여 큰 흐름을 정하고 각자 알아서 업무를 수행한다.
전문성은 굉장히 높지만, 프로젝트 차원의 관리에 취약하다.
2) 프로젝트 기반 조직
특정 프로젝트를 위해 여러 전문가가 한 팀이 되어 운영되는 회사를 말한다.
예를 들어 (금융특수 조사 전담팀, 특별 수사팀...) 같은 하나의 조직에 공식화된 팀을 따로 꾸려 진행한다.
프로젝트 매니저가 리더가 되어 업무를 진행한다.
프로젝트 효율은 높지만, 직원 개인 역량에 따라 리스크가 심하다.
각각 맡은 전문분야가 다르기 때문에 개인의 역량이 무엇보다 중요해진다.
다양한 업무를 개별적으로 진행함으로 편향적인 결과가 나올 위험이 있다.
3) 매트릭스 조직
기능 조직과 프로젝트 기반의 장점만 모아서 만든 조직 구성을 말한다.
팀원 개개인은 본래 전문적 팀에 배정되어 있지만, 프로젝트 시작에 따라 차출이 돼서 투입되고, 업무가 끝나면 본래 있던 곳으로 되돌아간다.
일명 ‘테스크 베드‘ 임시 조직이라 말한다.
임시직이란 느낌이 강해, 업무의 집중도가 상대적으로 떨어진다.
* 정답은 없고, 상황과 환경에 따라 조직의 구성과 시스템은 달라진다.
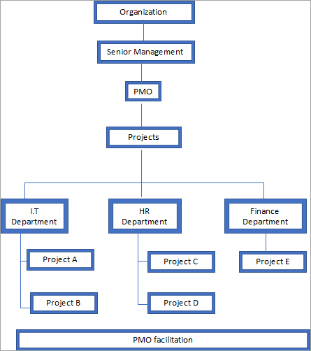
프로젝트 관리 오피스 (PMO, Project Management Office)
큰 흐름에서 회사의 업무는 어느 정도 일정하게 흘러간다.
쉽게 말해 일정 수준 공통적으로 진행하는 업무가 생긴다.
효율을 위해 공통된 업무를 표준화하고 기법과 도구를 미리 정리하는 것을 ’관리 오피스‘ 라고 칭한다.
PMO는 시스템 표준을 위해 있으며, 상황에 따라 제제와 통제도 동반한다.

PMO는 크게 3가지로 분류한다.
| 지원 | 통제 | 지시 |
1) 지원
참고할 각종 문서 양식을 제공한다.
기존 사례에 대한 정보를 정리해서 전달한다.
팀에서 원할 때 원하는 정보를 따로 정리해 제공한다.
2) 통제
꼭 사용해야 할 표준 양식을 제공하고 그에 맞게 작성을 요구한다.
기본적으로 지원 개념보단, 다양한 템플릿을 제공하고 통합적으로 사용하도록 강제한다.
조직이 클수록 관리 차원에서 일정 수준 통합 통제가 필요하다.
3) 지시형
프로젝트를 직접 관리하고, 통제를 시작한다.
PMO가 PM을 직접 선임하고 진행 상황을 자신에게 보고 받고 허락한다.
* 여러 기준을 정하고, 통제하거나 제재를 하여 시스템 통합을 목적으로 한다.

PMO 권한과 책임
| 권고사항 제안 | 지식 이전 주도 | 프로젝트 중단 | 필요한 추가 조치 수행 |
PMO의 주요 기능
프로젝트 관리자 지원
프로젝트 방법론, 표준 식별 개발 진행
지도, 편달, 교육 및 감독
프로젝트 관리 표준, 정책, 템플릿 준수 여부 감시
프로젝트에 필요한 각종 절차와 정책 문서를 개발 관리
프로젝트 간 의사소통 점검 & 조정
'managemet' 카테고리의 다른 글
| 프로젝트 운영 환경 [ 외부 & 내부 ] (0) | 2023.05.07 |
|---|---|
| (포트폴리오, 프로그램, 프로젝트)의 개념 (0) | 2023.05.06 |
| 성공적인 Project Management 정의와 특징 (1) | 2023.05.06 |
댓글